联盟资讯

联盟资讯

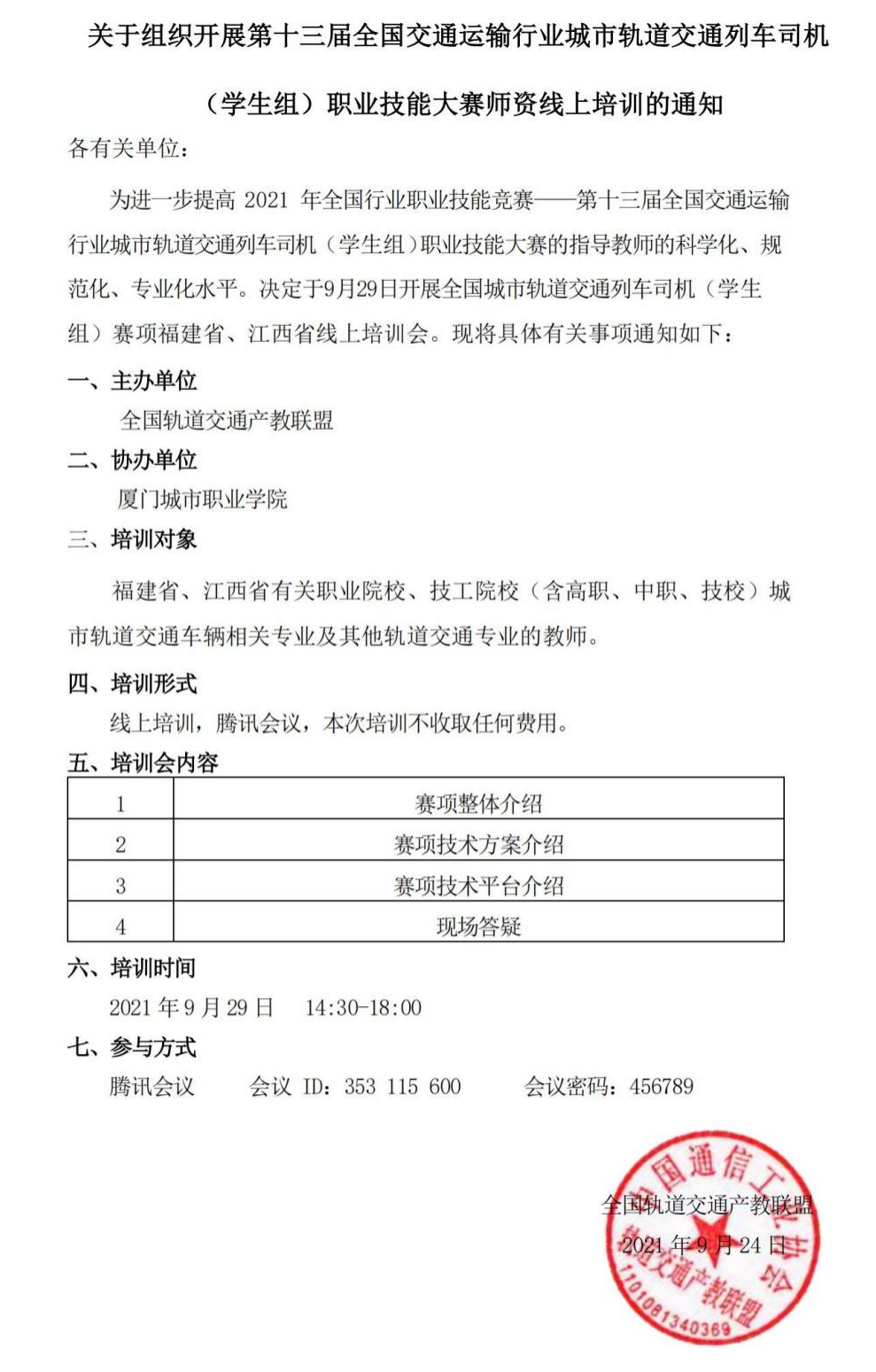
第十三届全国交通运输行业城市轨道交通列车司机职业技能大赛(学生组)福建、江西省选拔赛赛前师资培训圆满结束

浏览次数:0 发布时间:2021-09-30 13:45:59

为推动2021年全国行业职业技能竞赛—第十三届全国交通运输行业城市轨道交通列车司机职业技能大赛(学生组)福建、江西省选拔赛顺利举行,保证大赛工作的规范性、科学性、透明性,为做好疫情防范工作,于2021年09月29日在线上召开“城市轨道交通列车司机”赛项赛前线上师资培训。

图片


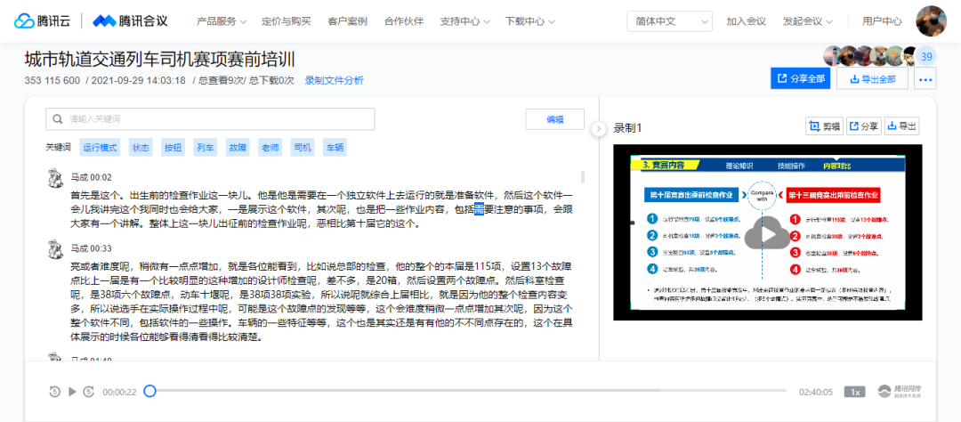
会议主要内容:本次会议由友道科技华南区总经理王媛主持,产品服务工程师门瑞成老师及蔺山老师讲解第十三届全国交通运输行业城市轨道交通列车司机职业技能大赛(学生组)技术方案;对赛项技术进行培训;比赛设备演示及实操培训。

参加本次培训的院校有:厦门城市职业学院、福建船政交通职业学院、福州职业技术学院、厦门市集美工业学校、江西交通职业学院、九江职业技术学院等院校,共50余名老师

友道科技参会人员:南方区总经理赵坤、华南区总经理王媛、渠道经理闫令辉、渠道经理杨志超、产品服务工程师门瑞成老师以及蔺山老师。

图片

竞赛内容:竞赛团队总成绩满分100分,由理论知识和技能操作两部分成绩组成,其中理论知识成绩占30%,技能操作成绩占70%,成绩均计算到小数点后2位。技能操作成绩中,标准化作业技能操作项目成绩占比50%;应急故障处理成绩占比20%;突发事件处置成绩占比10%;救援联挂作业成绩占比20%。技能操作部分均在模拟设备上完成,包括标准化作业、应急故障处理、突发事件处置、救援联挂共4个项目。

图片

出库前检查讲解

本届比赛所使用的设备平台技能操作部分更加接近于行业标准和技术规范,能够满足司机驾驶训练的全部操作需要,整备模式系统则不仅展示了地铁列车的完整结构,并且完全复现了司机在日常操作中对列车进行的实际检查操作。本届考核方案及功能设计更紧贴市场和技能人才发展需求,具有很强的可操作性和前瞻性。

图片

城市轨道交通列车模拟驾驶系统讲解

培训过程中老师们热情高涨、积极讨论,解决疑难问题。整个培训课程将理论与实践相结合,内容丰富,通过模拟教学、案例教学讲解进一步掌握赛项核心故障点、知识点。使老师对指导带队参加比赛增强了信心。

友道科技会持续做好赛前服务,用公益的培训、设备的支持、良好的技术服务为总决赛保驾护航。